Process Quick Start (Ready2Adopt)#

Application for Leave#

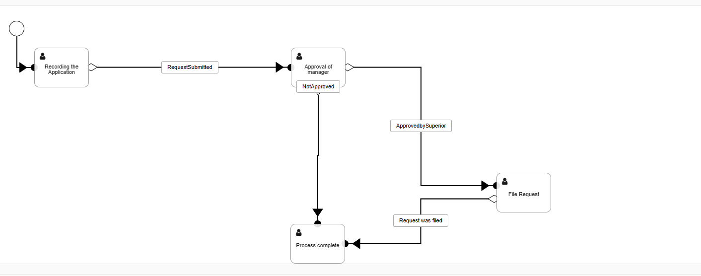
Application for Leave Process Map

Installing this process will deliver the following dynamic fields and settings:

Pre-Requisites#

You must activate Ticket::Responsible to use the process as designed.

Automatic Configuration Changes#

Dynamic Fields:

Name

Label

Field type

Comment

PreProcApplicationRecorded

Application Recorded

Text

A date field for date the application was recorded by

PreProcDaysRemaining

Days Remaining

Text

The total days remaining.

PreProcVacationStart

Vacation Start

Date

The date requested for the start of Vacation

PreProcVacationEnd

Vacation End

Date

The date requested to end vacation.

PreProcDaysUsed

Days Used

Text

The total vacation days used.

PreProcEmergencyTelephone

Emergency Telephone

Text

The emergency contact telephone number.

PreProcRepresentationBy

Representation By

Text

The person to represent the employee during absence.

PreProcProcessStatus

Process Status

Text

A hdiden field to help control the workflow of the pocess.

PreProcApprovedSuperior

Approved Superior

Dropdown

The decision of the supervisor.

PreProcVacationInfo

Vacation Info

TextArea

A free text area to add additional information to the request.

Settings Changed:

The process modifies the following setting Ticket::Frontend::AgentTicketZoom###ProcessWidgetDynamicFieldGroups.

Group Name:

Application for Leave - Approval and HR data

Visible Fields:

  • PreProcApprovedSuperior

  • PreProcApplicationRecorded

  • PreProcVacationInfo

Group Name:

Application for Leave - Request Data

Visible Fields:

  • PreProcVacationStart

  • PreProcVacationEnd

  • PreProcDaysUsed

  • PreProcDaysRemaining

  • PreProcEmergencyTelephone

  • PreProcApprovedSuperior

  • PreProcVacationInfo

  • Ticket::Frontend::AgentTicketZoom###ProcessWidgetDynamicField

Process description#

An agent or customer can start this process. If started by an agent, the customer must be chosen by the agent. If started as a customer, the customer is the logged-in user.

The process collects data about the leave request and assigns it to a supervisor. The ticket will automatically message the supervisor and is set to pending for twenty-four hours. After that, reminder emails will be sent to the supervisor. When denied, the process will end. When approved, the process will set the ticket back to pending seven days and await further action. After that, messages will be sent as a reminder. After the vacation is recorded as filed, the ticket will close.

Adaptation#

We recommend the following adaptations.

Notifications:

The application goes through some different states which can be used to configure notifications. Set up a ticket notification based on the event TicketDynamicFieldUpdate_<FIELDNAME>.

Value

Recommended Recipient

Values filled

Application is recorded and awaiting approval

Agent who is responsible for the ticket

yes

Application is approved.

Application denied

DynamicField_PreProcApplicationRecorded

yes

Transition Actions:

It is recommended to create a transition action to set specific ticket data like:

Mandatory:

  • Queue

Optional:

  • Type

  • Priority

Activities and Activity dialogs:

You may want to add, remove, or change visibility on some dialogs. You are welcome to do this, or expand on the process using your own activities and activity dialogs.